
勉励“免试生”、助力“潜力生”,,,,在科创属性有了明确标准之后,,,,怎样执行落地成为市场看点。。。。短短一周之内,,,,上交所即给出了谜底。。。。
3月27日晚间,,,,上交所宣布《科创板企业刊行上市申报及推荐暂行划定》,,,,对科创板效劳的行业规模举行细化,,,,并对科创板定位掌握中关于自我评估、核查把关、审核问询的程序和要求举行精简优化。。。。另外,,,,此前市场曾格外关注的新老划断问题,,,,也在此次《暂行划定》中得以明确。。。。

上交所有关人士对券商中国记者体现,,,,设立科创板并试点注册制,,,,是党中央和国务院为进一步落实立异驱动生长战略,,,,增进高新手艺工业和战略新兴工业生长,,,,完善资源市场基础制度确定的重大战略安排。。。。2020年是资源市场周全深化刷新的要害推进年,,,,作为刷新试验田,,,,深化科创板注册制试点,,,,继续办妥科创板,,,,仍然是资源市场主要刷新使命,,,,也是各方配合责任。。。。
他体现,,,,《指引》和《划定》是对习近平总书记“坚守定位”、支持勉励“硬科技”企业上市的详细化和制度化,,,,是擦亮“科创”招牌的制度包管。。。。
自去年3月22日科创板迎来首批9名“考生”至今,,,,已有一年有余。。。。时代,,,,前来答卷的企业络绎一直,,,,阻止3月27日已有221家企业曾在科创板上亮相。。。。而随着各项政策制度的一直出台和完善,,,,科创板市场的容纳性也一直展现。。。。在科创板市场的一直建设和完善下,,,,切合科创属性要求的企业申报科创板,,,,已成为各方共识。。。。
行业规模获进一步细化
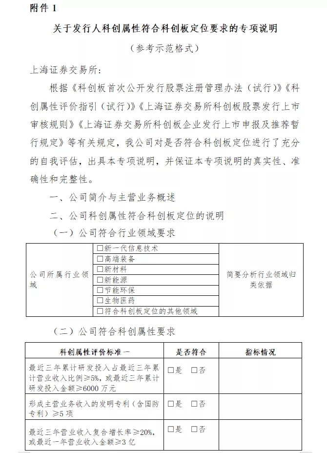
《暂行划定》中,,,,将申请科创板上市企业的行业规模作出了进一步细化。。。。详细而言,,,,包括以下七类:
(一)新一代信息手艺领域,,,,主要包括半导体和集成电路、电子信息、下一代信息网络、人工智能、大数据、云盘算、软件、互联网、物联网和智能硬件等;;;;;;;
(二)高端装备领域,,,,主要包括智能制造、航空航天、先进轨道交通、海洋工程装备及相关效劳等;;;;;;;
(三)新质料领域,,,,主要包括先进钢铁质料、先进有色金属质料、先进石化化工新质料、先进无机非金属质料、高性能复合质料、前沿新质料及相关效劳等;;;;;;;
(四)新能源领域,,,,主要包括先进核电、大型风电、高效光电光热、高效储能及相关效劳等;;;;;;;
(五)节能环保领域,,,,主要包括高效节能产品及装备、先进环保手艺装备、先进环保产品、资源循环使用、新能源汽车整车、新能源汽车要害零部件、动力电池及相关效劳等;;;;;;;
(六)生物医药领域,,,,主要包括生物制品、高端化学药、高端医疗装备与器械及相关效劳等;;;;;;;
拆解来看,,,,上述分类其对此前业内参考的“六大行业”举行细分,,,,规模涵盖新一代信息手艺、高端装备、新质料、新能源、节能环保、生物医药等高新手艺企业和战略新兴工业。。。。比照之下,,,,此次出炉的《暂行划定》进一步增强了透明度,,,,为科创企业申报提供利便。。。。
早在科创板运行之前,,,,2019年1月,,,,证监会曾宣布《关于在上海证券生意所设立科创板并试点注册制的实验意见》,,,,首次为科创板提出行业标准。。。。在实践中,,,,需要刊行人申报科创板时需就是否切合科创板定位举行自我评估,,,,中介机构需要核查把关,并出具专项意见;;;;;;;生意所刊行上市审核中,,,,着重关注刊行人的自我评估和中介机构的核查把关是否合理。。。。
上交所讲话人在记者宣布会中先容,,,,从执行情形看,,,,上述制度安排总体上是可行的。。。。但同时应当看到,,,,相关规则中有关科创板定位的划定较为原则。。。。实践中怎样评价企业的科创属性、判断企业“科创成色”和“科创含量”的崎岖十分重大,,,,客观保存刊行人和保荐机构申报时对是否切合科创板定位有记挂、有关科创板定位评估和核查的形式及内容不统一、审核中与科创板定位相关内容的问询过严详尽等问题。。。。
基于此,,,,《暂行划定》对上述问题举行了修正,,,,这不但有助于明确刊行人申报科创板的心理预期,,,,也有助于增强科创板定位掌握的可操作性。。。。
暂未达标企业仍可申报
在《暂行划定》中,,,,上交所对此前证监会宣布的“3+5”的科创属性系统再次举行明确。。。。关于上述七大行业规模内所有企业,,,,在切合《指引》划定的“3+5”条件时,,,,可直接认定其切合科创板定位。。。。
不但云云,,,,其他切合科创板定位的深度应用科技立异领域的企业,,,,如金融科技、科技效劳等,,,,也属于科创板效劳规模。。。。在科创板效劳的行业规模内的企业,,,,只要切合通例指标,,,,或者切合破例情形之一,,,,就可以申报科创板。。。。
据上交所新闻讲话人指出,,,,设置“通例指标”和“破例情形”,,,,从差别角度评价企业的科创属性,,,,是为了更好地坚持和掌握好科创板定位。。。。“通例指标”普遍顺应于具有手艺先进性、科创属性强的科创企业;;;;;;;而“破例情形”特殊适用于科技立异能力突出的科创企业,,,,是对科创板“优先支持切合国家战略,,,,拥有要害焦点手艺,,,,科技立异能力突出的企业到科创板刊行上市”等要求的详细化,,,,也有助于战胜“通例指标”相对刚性而可能爆发的不顺应性。。。。
那么,,,,暂时未达标的企业,,,,是否会在申报时受阻呢??????谜底显然是否定的。。。。《暂行划定》指出,,,,刊行人主要依赖焦点手艺开展生产谋划,,,,经审慎客观评估以为自身切合科创板定位,,,,且科创属性短期内能够抵达《指引》相关支持和勉励要求的,,,,可以先行提出科创板刊行上市申请,,,,但应当单独做详细说明,,,,并提供充分、合理的理由和依据。。。。保荐机构应当对刊行人提出的理由和依据举行专项核查,,,,并揭晓专项意见。。。。
在详细申报时,,,,关于暂未达标“3+5”但短期内有望达标的刊行人来说,,,,申报通道并没有爆发转变。。。。上交所将凭证科技立异咨询委员会的专家意见,,,,作出审核判断。。。。“这也体现了科创板的容纳性和扶优助强的特点”,,,,有资深业内人士指出,,,,勉励“免试生”、助力“潜力生”,,,,是为科创板容纳性的应有之义。。。。
提供参考树模“知心折务”
在《暂行划定》中,,,,“关于刊行人科创属性切合科创板定位要求的专项说明”、“关于刊行人科创属性切合科创板定位要求的专项意见”两个附件格外引人注重。。。。在提供“考卷”的纲要之外,,,,上交所还知心地附上了标准谜底作为参考树模。。。。
详细来看,,,,两份文件划分向刊行人和保荐人提供。。。。在刊行人自评的质料中,,,,需要选择其公司所在领域以及“3+5”指标的切合情形及依据;;;;;;;在保荐机构的质料中,,,,则需要对刊行人的自评信息举行核查,,,,并揭晓核查意见。。。。

在申报树模名堂的出炉之下,,,,科创企业申报的便当性也大大增添。。。。透视这两份文件可以看出,,,,其对科创属性的认定轻盈易行,,,,为刊行人大大“减负”。。。。而关于审核方来说,,,,在后续问询中可凭证刊行人申报信息举行问询,,,,这在降低信息披露本钱之时,,,,更提高了刊行上市审核效率。。。。
应当注重的是,,,,即即是提供了“快车道”,,,,也不料味着对刊行人和保荐机构责任的减轻。。。。宣布统一的树模名堂,,,,更是对各方责任的进一步压实和厘清,,,,推动市场信用系统的建设。。。。
《暂行划定》指出,,,,在刊行上市审核中,,,,对申报的刊行人科创属性、刊行人的自我评估和保荐机构的核查把关等情形,,,,予以严酷审核。。。。上交所迁就刊行人的科创属性向科创板科技立异咨询委员会推行正式咨询程序,,,,参照所形成的专家意见作出审核判断,,,,专家意见均留档备查。。。。
同时,,,,《暂行划定》中也强调,,,,上交所对保荐机构推荐企业到科创板上市的行为实验自律羁系,,,,对违反划定的保荐机构可以按划定接纳自律羁系步伐或者纪律处分。。。。
新老划断问题获明确
早在证监会此前宣布《指引》之时,,,,关于新政策的新老划断问题就曾引起市场争议。。。。关于已经上市的科创板企业自不必再说,,,,而关于已问询、已申请以及仍处于向导备案中的科创企业来说,,,,事实怎样适用??????
对此问题,,,,此次上交所给出了明确谜底:《暂行划定》宣布实验后,,,,新申报企业的科创属性评价和科创板定位掌握等事项,,,,凭证其相关划定执行。。。。关于《暂行划定》宣布前已申报企业的科创板定位掌握等事项,,,,实验“新老划断”,,,,仍按其申报时的相关划定和实践要求举行。。。。
也即,,,,在《暂行划定》的适用上,,,,仍是“新人新步伐、老人老步伐”,,,,以申报时间作为区分的详细节点,,,,这一点与市场主流看法基本一致。。。。
事实上,,,,此前上交所曾制订《科创板股票刊行上市审核规则》等多个营业规则,,,,形成了笼罩推荐、申报、受理、审核、刊行承销等较为完整的规则系统。。。。在此次《暂行划定》宣布后,,,,原有的《上海证券生意所科创板企业上市推荐指引》予以废止;;;;;;;上交所其他营业规则和审核问答中有关科创板定位的内容与《暂行划定》纷歧致的,,,,应以《暂行划定》为准。。。。